近来【辽宁省疫情延迟上学通知辽宁省关于延迟放学的文件】

南城 南城
28
2026-03-05

2021秋季辽宁最新开学延迟吗

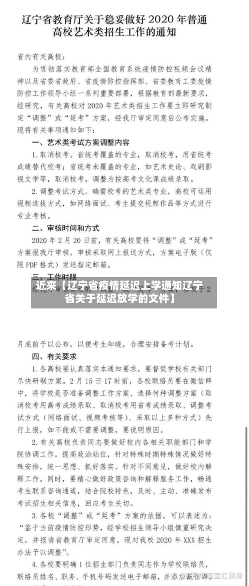
视疫情发展变化情况,最早复工时间如有调整另行通知。省内各级各类学校(高校、中小学、中职学校、幼儿园、托儿所等)延期至2月17日之后开学。此前,学校不得组织学生返校、不得举行任何线下教学活动和集体活动(包括各类培训机构)。具体开学时间,视疫情发展变化情况,经科学评估确定后另行通知。

近来【辽宁省疫情延迟上学通知辽宁省关于延迟放学的文件】-第1张图片

021年秋季学期开学返校安排如下:开学返校时间安排 本科生 2021级新生:9月15日(周三)报到,9月16日-17日组织核酸检测。2020级:8月25日-26日返校,8月27日核酸检测,8月29日-9月5日军训,9月4日-5日线下注册,9月6日正式上课。

近来【辽宁省疫情延迟上学通知辽宁省关于延迟放学的文件】-第2张图片

没有特殊原因,2021年9月是不会延迟开学的。开学,汉语解释有开设学校、启作学者、学期开始三个释义。但在日常生活中用的比较多的是学期开始。现代汉语中开学通常指学生们经过假期的休息之后,重新返回学校继续学习。

近来【辽宁省疫情延迟上学通知辽宁省关于延迟放学的文件】-第3张图片

若当地出现疫情,开学时间可能延迟,需做好防护措施。

2020春节后全国各省复工开学时间

〖壹〗、复工:29日,湖北省省长王晓东在湖北省政府新闻发布会上透露,经省防控指挥部研究决定,全省各类企业复工时间不早于2月13日24时。 开学:湖北省各类学校延期开学,具体开学时间视疫情防控情况确定。

〖贰〗、安徽省复工与开学延迟:企业复工及学校开学时间推迟至2月9日以后。1 江西省复工延迟:省内企业复工不早于2月9日24时。1 江苏省复工通知:企业不早于2月9日24时前复工。1 浙江省复工与开学延迟:企业复工及学校开学时间推迟。劳动关系通知:明确隔离期工资支付及劳动合同处理规则。

〖叁〗、020年全国各省中小学开学时间因疫情普遍延迟,多数省份明确2月底至3月初开学,具体时间由地方根据疫情形势动态调整。以下是各省开学时间的详细汇总:2月底前不开学的省份:上海、浙江、江苏、广东、安徽、山东等6省份明确2月底前不开学,具体开学时间将根据疫情防控情况另行通知。

〖肆〗、026年新入职公务员年后正常复工时间大概率是2月24日(农历正月初八),但需结合单位具体安排及特殊情况调整。常规复工时间推导根据国家法定节假日安排,2026年春节假期为2月15日(周日)至2月23日(周一),共9天,2月14日(周六)、2月28日(周六)需调休上班。

〖伍〗、全国统一延长安排2020年春节法定假期原为一周,因疫情扩散需阻断传播,国务院办公厅发布通知将假期延长至2月2日。此调整适用于多数企业及机关单位,2月3日起正常复工。学校假期调整需等待通知通知未明确涉及学校单位。

【白话劳动法】关于全国各地应对疫情企业用工政策汇总

总结各地政策主要围绕复工时间延迟、用工待遇保障、劳动关系处理及社保缴费延期展开,核心内容包括:复工时间:多数地区要求企业不早于2月9日24时前复工,湖北延迟至2月13日24时。工资支付:隔离期、延迟复工期间工资按劳动合同支付,不得降低待遇。劳动合同:禁止违法解除劳动合同,保障员工权益。

企业停工停产在一个工资支付周期内的,企业应按劳动合同规定的标准支付职工工资。超过一个工资支付周期的,若职工提供了正常劳动,企业支付给职工的工资不得低于当地最低工资标准。职工没有提供正常劳动的,企业应当发放生活费,生活费标准按各省、自治区、直辖市规定的办法执行。

020年7月31日,国务院办公厅发布《关于支持多渠道灵活就业的意见》,强调个体经营、非全日制及新就业形态是劳动者增收的重要途径,提出拓宽灵活就业渠道、优化创业环境、加大保障支持,2021年各地据此细化落实措施。

明确三方在毕业生就业工作中的权利和义务,解决应届毕业生户籍、档案、保险、公积金等一系列相关问题。对毕业生:签了三方,毕业的时候学校才给发派遣证,表示这个学生我们培养好了,可以完完整整的交给用人单位。

年度爆文
Copyright Your WebSite.Some Rights Reserved.
Powered By Z-BlogPHP.